자폭 버튼
제 PCB에는 옵션/다운로드 모드 진입버튼과 함께 추후 사용을 생각해서 캘리브레이션 스위치를 넣어놨습니다.
그런데 어째선지 이 리셋 버튼만 누르면 USB 연결이 끊겨버리는 거였어요.
처음에는 리셋 기능의 특징인건가 하고 생각하고 넘겼지만 가만 생각해보니 CH340은 어떠한 리셋 신호도 받고 있지 않을 뿐더러 나중에 생각해보니 저는 리셋버튼을 만든적이 없었던겁니다...
그러면 저 스위치는 뭐였을까요?


...
네 그렇습니다.
GND와 3.3v를 쇼트내주는 자폭 스위치였던 겁니다.
어쩐지 저걸 누르면 버튼이 따끈따끈했네요...
12번 GPIO 핀은 무제한 풀업에 연결되어 있고
캘리브레이션 스위치는 쇼트 버튼이었던 거죠..


바로 원래대로 고쳤네요 휴우...

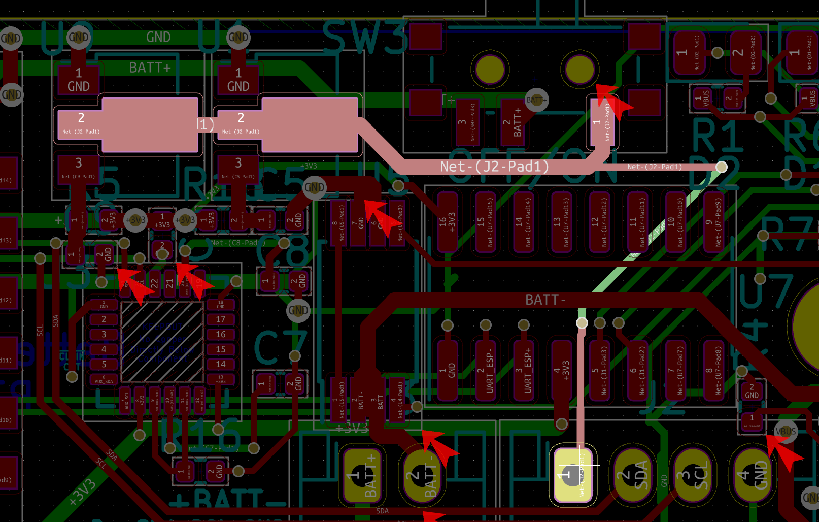
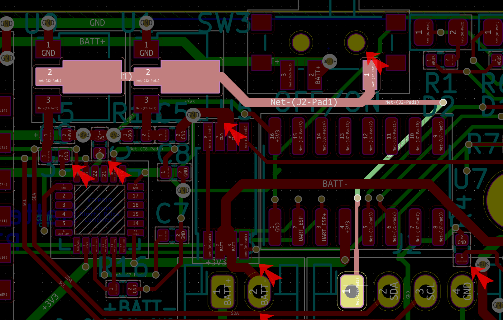
라우팅 완료.
사실, 이제 리셋기능은 사라졌습니다.(..!)
배터리 누수
전원을 끄면 모든 회로에 전력이 차단되게 하려 했는데 만든 회로를 보니 배터리 + 단자에서 이것저것 많이 끌어왔었네요.
생각해보니 배터리 단자에서 끌어오면 전원스위치를 꺼도 안꺼지는 게 당연합니다.
당연히 스위치 단자에서 끌어왔어야죠. 수정해줍시다.

전압 분배 저항, 외부 I2C 커넥터와 같은 장치들이 전원이 꺼져도 계속 전기를 사용할 게 뻔합니다.
외부 회로는 당연히 언제나 켜져 있으며 상시 전원을 사용할 테고 전압 분배기만 해도 대기전력을 소모할 것입니다.

89.3µA를 계속 쓰고 있습니다. 1000mAh 배터리라면 방전까지 1.27년 걸리겠네요
그냥 두어도 큰 문제 없어 보이니 여기는 안 만지도록 하겠습니다.
TP4056과 주변 충전 회로, 배터리 보호회로 등은 상시 연결하는 것이 본래 목표였기 때문에 이들 역시도 그냥 두도록 할게요
으음... 바꿀 건 외부 I2C 커넥터 하나 정도가 되겠습니다.

이상한 라벨 안 만들고 그냥 가겠습니다.

눈에 거슬리는 두가지 요소 모두 수정을 마쳤습니다.
오늘은 여기까지만 고치도록 해야겠어요!
'임베디드 > SlimeVR' 카테고리의 다른 글
| SlimeVR 트래커 PCB 제작하기 1월 14일 (3D 모델 생성과 부품 배치 정리) (0) | 2022.01.14 |
|---|---|
| SlimeVR 트래커 PCB 제작하기 1월 11일 (Type-C 단자 추가) (0) | 2022.01.12 |
| SlimeVR 트래커 PCB 제작하기 1월 11일 (외부 UART와 배터리 커넥터) (0) | 2022.01.11 |
| MPU6050 외부 오실레이터 사용하기 (0) | 2022.01.11 |
| SlimeVR 트래커 PCB 제작하기 1월 6일 (외부 I2C 포트 만들기) (0) | 2022.01.06 |