아니 그 사실 이전 글에서 5v 잘된다고 큰소리치긴 했지만 자꾸 뭔가 신경쓰여서... 3.3v 전압분배기 하나 만드려구용....
https://electronics.stackexchange.com/questions/186168/how-to-convert-uart-voltage-from-5v-to-3-3v
how to convert UART voltage from 5v to 3.3v?
I have PIC18F4455 connected to spark core wifi chip. I send data from PIC18F4455 to the spark core by using UART. The problem is the output data of pic18f4455 equals to 5v, and the spark core accepts
electronics.stackexchange.com

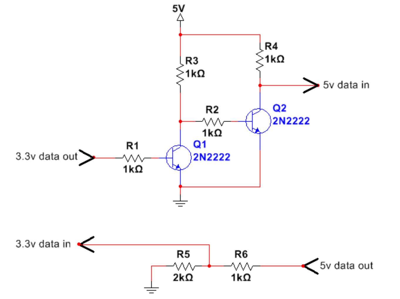
위 회로 중 첫번째는 3.3V 레벨의 신호를 5V로 올려주는 회로고 두번째는 5v 신호를 3.3v로 내려주는 역할을 합니다.
CH340C는 3.3v TTL도 아주 잘 넉넉하게 인식하기 때문에 승압 회로는 필요 없습니다.


ESP의 수신(Rx)핀에 분배 회로를 그렸습니다. 1K옴과 2K옴을 사진처럼 연결하면 5.0v가 3.333333v로 변하게 되고 이는 문제없이 호환됩니다.

는 JLCPCB LCSC 부품 라이브러리에 1K옴과 2K옴이 없습니다.....
..........

비슷하게 수정했습니다.


PCB는 이제 진짜 공간이 하나도 없어서 위쪽 전선을 제거하고 저항을 넣기로 했습니다.
CH340C는 이제 5V에서만 돌아가고 USB가 연결되지 않으면 전원이 공급되지 않습니다
Tx는 5V, Rx는 3.3v로 동작하게 되었네요.
더는 별 바꿀 게 없어 보이기에 좀 있다 PCB를 주문해보도록 하겠습니다 :D
'임베디드 > SlimeVR' 카테고리의 다른 글
| KiCad 6에서 JLCPCB 주문하기 (0) | 2022.03.21 |
|---|---|
| SlimeVR 트래커 PCB 제작하기 (GY-521 모듈 사용하기) (0) | 2022.03.18 |
| SlimeVR 트래커 PCB 제작하기 02월 10일 (ESP UART 5V 직연결 도전) (0) | 2022.02.10 |
| SlimeVR 트래커 PCB 제작하기 2월 3일 (2차 택배 도착) (0) | 2022.02.03 |
| SlimeVR 트래커 PCB 제작하기 1월 15일 (2차 주문하기) (0) | 2022.01.16 |