여러분은 가만히 계세요 제가 모두 고장낼게요

IT 지식, PC 모바일 문제 해결 그리고 종종 애니 게임 일상생활 근황을 종종 올리고 있어요!

냐.한국 자세히보기

카테고리 없음

QMI8610 센서 모듈 만들기. GY-8610

Kamilake 2022. 3. 21. 16:55
336x280(권장), 300x250(권장), 250x250, 200x200 크기의 광고 코드만 넣을 수 있습니다.

6축 IMU중에 QMI8610이라는 친구가 있습니다. 

6mdps/√hz로 낮은 자이로 노이즈를 갖고 있어서 써보려고 했는데 센서가 나름 비싸더군요.

위 사진은 알리익스프레스에 있는 테스트보드인데 개당 12달러입니다. 

그런데 JLCPCB LCSC 데이터베이스에 가보니 가격이 장난이 아니에요

개당 1.8달러밖에 안합니다. 여러개 사면 개당 1.01달러에요.

6050보다 쌉니다. 안 써볼수가 없어요.

그럼 당연히 모듈로 만들어서 주문해야죠!! 지금 당장 도전하도록 하겠습니다.

이름은 적당히 GY-8610이라고 정했어요.

익숙한 LGA-16 패키지를 사용합니다.

새로 그렸습니다.

GY-8610.kicad_sym
0.07MB

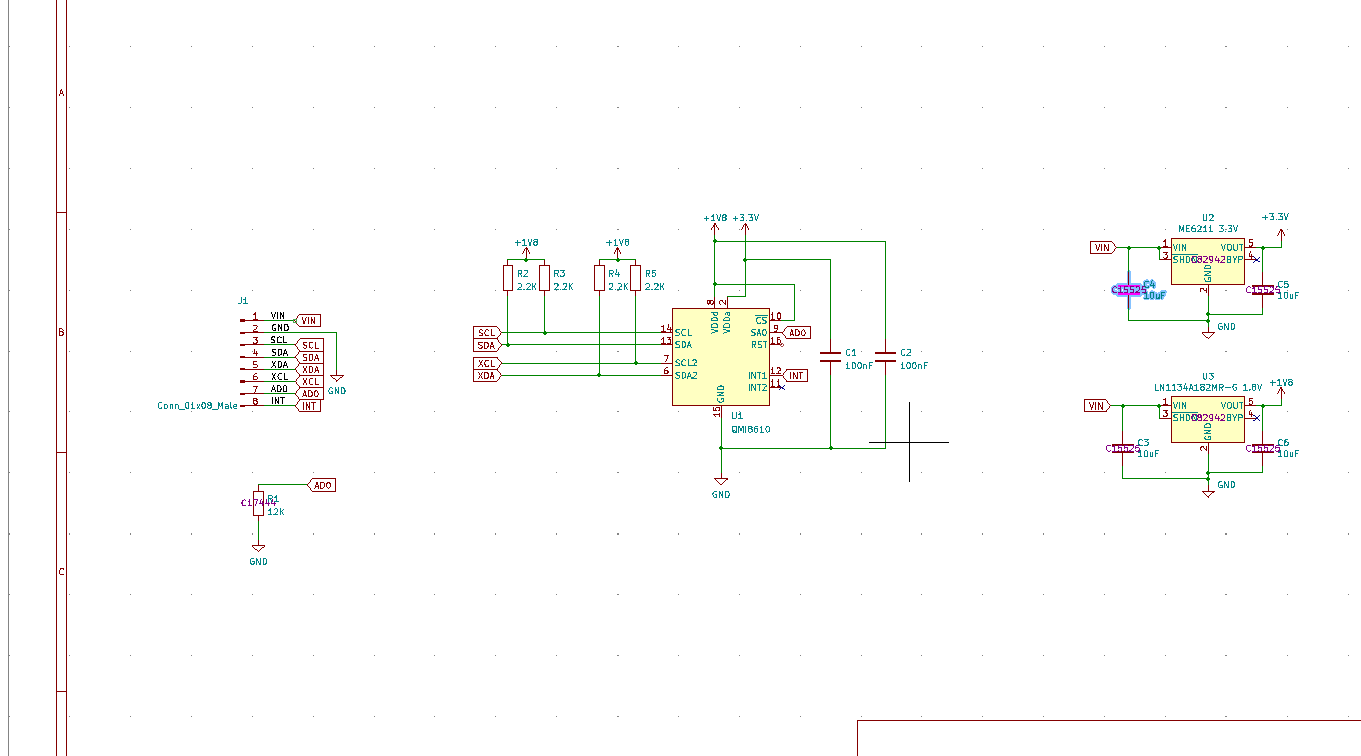
전원부는 이전에 만든 회로에서 가져오도록 합니다.

얼추 그렸습니다.

부품을 대충 배치합니다.

잘 배치되었군요.

이제 각 부품을 스토어에서 고를 차례입니다.

LCSC 파츠 라이브러리에서 사용한 부품을 찾아 부품 번호를 적어주면 됩니다.

이제, 파일로 만들어보죠.

 

출력 파일은 KiKit으로 생성하도록 하겠습니다.

kikit panelize -p :jlcTooling --layout "grid; rows: 5; cols: 10;" --source "tolerance: 1000mm" --tabs full --cuts vcuts ./GY-8610.kicad_pcb GY-8610_panel.kicad_pcb

kikit fab jlcpcb --assembly --schematic ./GY-8610.kicad_sch --ignore J1 --no-drc ./GY-8610_panel.kicad_pcb ./fab

첫째 줄은 5x10줄로 연배열 PCB를 만들어 패널화하겠다는 뜻입니다. JLC에서는 V-cut으로 가공이 가능하기 때문에 제대로 작동합니다. 
tolerance: 1000mm는 오차 허용 범위인데, KiKit은 Edge Cuts 밖으로 튀어나온 풋프린트나 패드를 전부 삭제하기 때문에 넓게넓게 보존 영역을 늘려놨습니다.

마지막 줄은 jlcpcb에 제공할 파일을 한방에 생성해주는 명령입니다. 커넥터인 J1은 SMT 공정에서 붙이지 않을 것이기 때문에 생략합니다.
대충대충 만들어서 DRC가 하나도 안 맞기 때문에 DRC 체크 역시 생략합니다.

gerber 폴더는 그냥 버리고, 아래 3 파일을 JLCPCB 공홈에 던져주시면 됩니다.

SMT를 누르고 다음 다음 하다보면 최종 페이지까지 아무것도 안 바꾸고 갈 수 있습니다.

5x10x5니까 250조각이고 351달러니까 개당 1.4달러 언저리네요!

가격은 적당해 보입니다.

당장 주문할 생각은 없고 일단 올려만 봤어요

나중에 10~30개 정도는 주문해볼 것 같습니다 :)