저번에 이어서 ESP에 연결되는 회로를 그리고 있습니다. 18650 배터리 홀더와 같은 사이즈로 제작중이에요.

ESP에 물려있고 VCC/GND로 바로 연결되는 핀들은 회로 오른쪽에 배치합니다. 다시 보드를 타고 들어가 바로 연결될 테니 구석 구석 부족한 곳에 채워넣도록 할게요

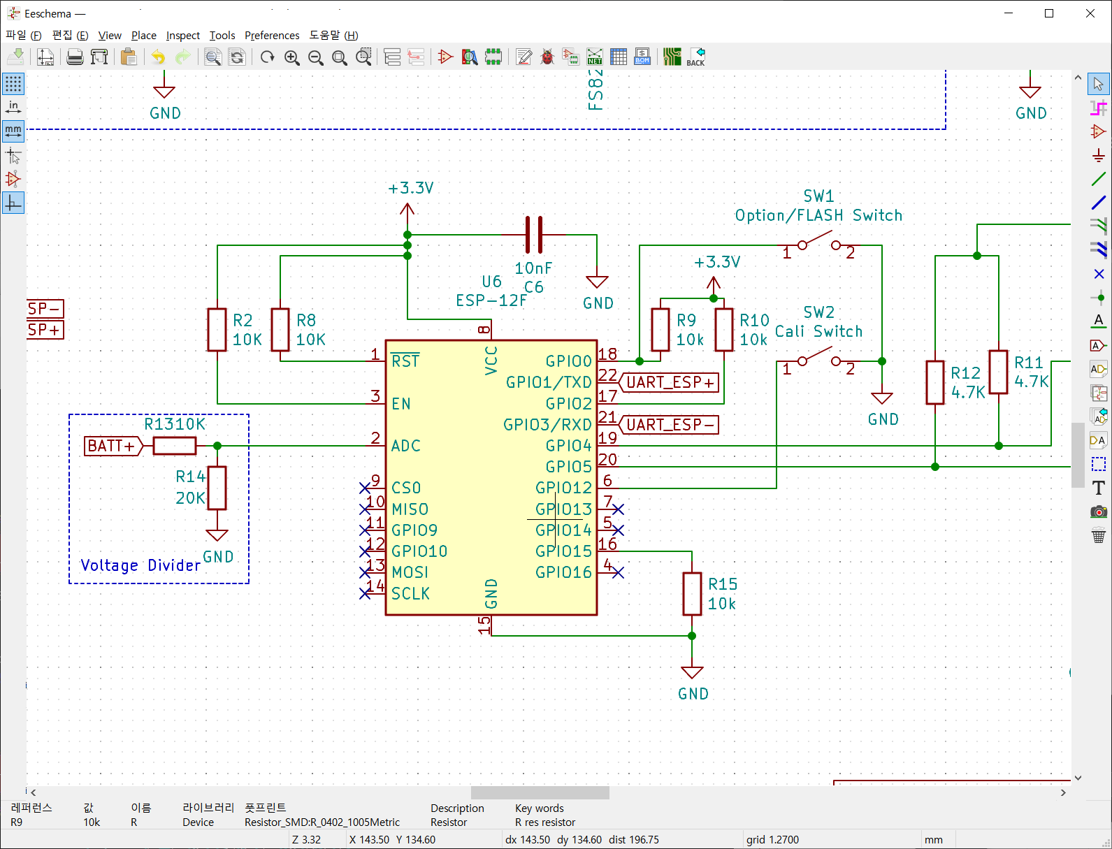
ESP 안테나 뒤로 지나쳐 나온 버튼 부분인데, ESP가 중간 구멍때문에 겹쳐서 어중간한 곳에 있기에 그 틈새를 저항으로 채우고 있습니다.

KiCad에서는 Pcbnew를 켜두고 Eeschema에서 파트를 선택하면 바로 Pcbnew에서 해당 풋프린트가 활성 처리되기 때문에 쉽게 원하는 파트를 찾을 수 있습니다.

큰 부품들의 풋프린트를 먼저 배치하고 그에 필요한 자잘한 안정화용 회로들을 주변에 배치하면 보기 편하고 라우팅하기도 편하기에 개인적으로는 저렇게 정리하고 있습니다.
아 정리하다가 발견했네요 캘리브레이션 스위치용 풀업저항을 빠뜨렸어요



저항을 만들 때에는 매 번 새로 만들기보다는 기존에 사용한 파트를 복붙하는 게 좋습니다.
기존 파트를 복제하면 심볼의 어노테이트 번호는 자동으로 물음표로 바뀌고, 기존에 선택한 풋프린트와 메타데이터는 전부 유지됩니다.



이제 다시 넷리스트를 만들고 Pcbnew에서 방금 만든 넷리스트를 불러오기만 하면 바로 부족한 저항을 채워넣을 수 있습니다.

조밀하게 붙어있는 칩저항들을 보면 실크 라벨이 전부 겹쳐있습니다.
마우스를 올리고 M키를 눌러 잘 보이는 곳으로 이동해줍니다.

오늘은 여기까지 만들었네요!
얼추 대부분의 부품이 보드 속으로 들어갔습니다.
남은 일은 안테나를 피해 트랙을 그리고 DRC를 체크하는 일이 될 것 같습니다 :D
'임베디드 > SlimeVR' 카테고리의 다른 글
| SlimeVR 트래커 PCB 제작하기 11월 25일 (PCB 주문해요) (0) | 2021.11.25 |
|---|---|
| SlimeVR 트래커 PCB 제작하기 - JLCPCB SMT 로테이션 방향 맞추는 방법 (0) | 2021.11.25 |
| SlimeVR 트래커 PCB 제작하기 11월 22일 (엉망진창 LCSC 데이터베이스) (0) | 2021.11.22 |
| SlimeVR 트래커 PCB 제작하기 11월 21일 (USB3 C 포트) (0) | 2021.11.21 |
| SlimeVR 트래커 PCB 제작하기 11월 19일 (전원부 회로 구성) (0) | 2021.11.19 |