336x280(권장), 300x250(권장), 250x250, 200x200 크기의 광고 코드만 넣을 수 있습니다.

구리 영역 채움 없이 모든 라우팅을 마쳤습니다(그래도 나중에 뒷면을 GND로 채울 생각입니다 일단은 결선 가능하다는 걸 확인해보고 싶었어요)
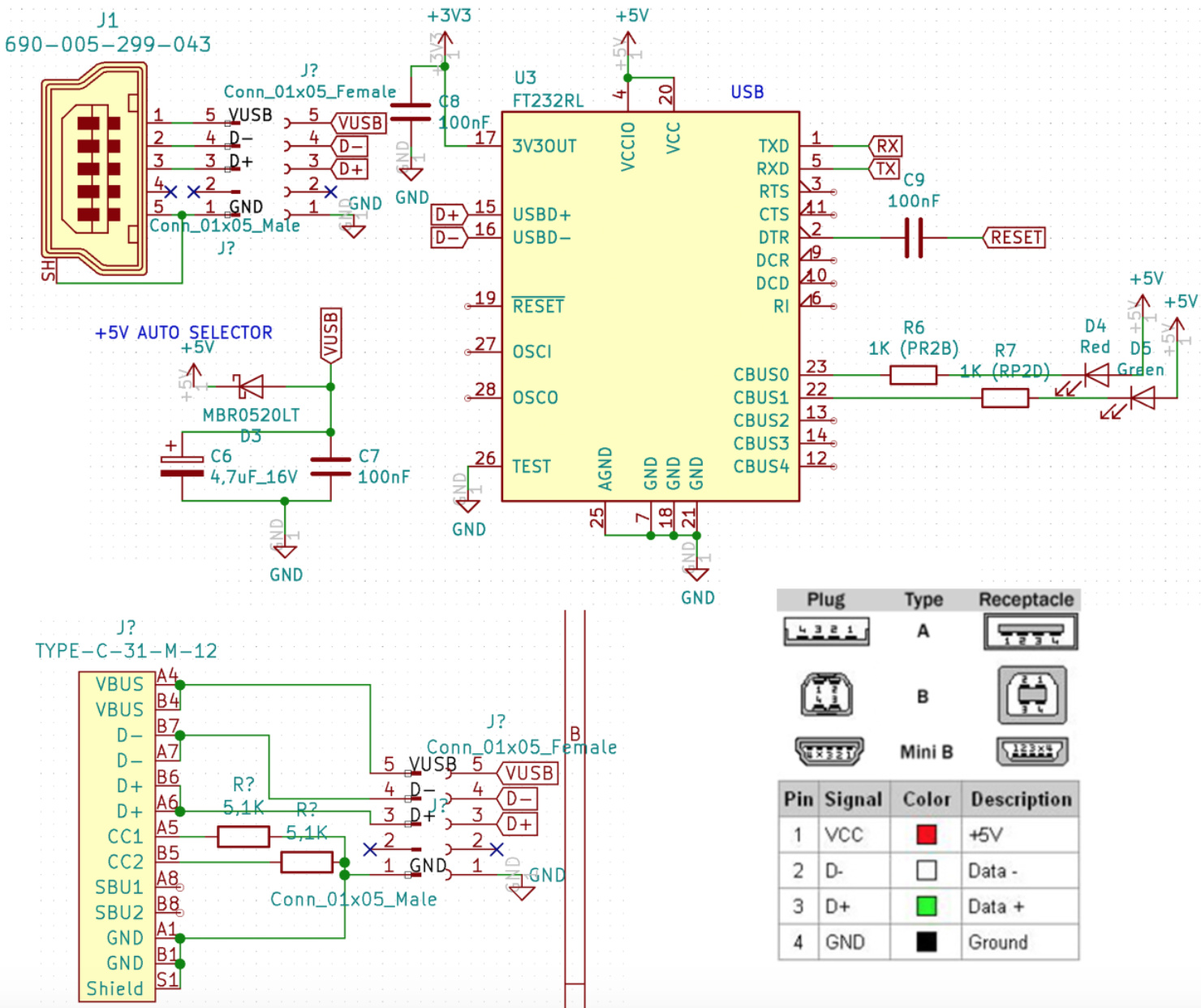
USB 플러그를 고민중인데 C타입 PD 인식에 상당히 많은 회로가 필요한 것 같아요

USB B를 달아야하나... 생각도 드네요
예산 문제라면 절약할 방법이 하나 있긴 합니다.

위 사진은 ATTiny10 회로고 USB C는 그냥 전력 공급용이긴 하지만 저런식으로 PCB 자체를 물도록 만든 예제가 있더군요
엄청 기발한 생각이다 생각했는데 KiCad 라이브러리에도 있었습니다.

저런식으로 PCB 자체를 케이블이 물도록 구성할 수 있지만 저렇게 하면 밖으로 많이 튀어나오기 때문에 위 회로처럼 안으로 넣어야 합니다.

하지만 저 같은 경우는 PCB 자체를 후면 18650 홀더와 같은 크기로 만들었기 때문에 저 회로를 사용하려면 보드와 납땜 시 간격을 띄우거나 배터리 홀더를 갈아야 하더라구요
뿐만 아니라 내구성에서 아주 취약합니다. PCB 두께도 얇게 만들어야 하고 말이죠...
그래서 일단 이것도 보류하기로 했어요
좋은 아이디어가 떠오르는 사이 다른 회로먼저 검토하고 오도록 하겠습니다.
화이팅!
'임베디드 > SlimeVR' 카테고리의 다른 글
| SlimeVR 트래커 PCB 제작하기 11월 25일 (PCB 주문해요) (0) | 2021.11.25 |
|---|---|
| SlimeVR 트래커 PCB 제작하기 - JLCPCB SMT 로테이션 방향 맞추는 방법 (0) | 2021.11.25 |
| SlimeVR 트래커 PCB 제작하기 11월 22일 (엉망진창 LCSC 데이터베이스) (0) | 2021.11.22 |
| SlimeVR 트래커 PCB 제작하기 11월 19일 (전원부 회로 구성) (0) | 2021.11.19 |
| SlimeVR 트래커 PCB 제작하기 11월 18일 - PCB 아트웍 라우팅 (0) | 2021.11.18 |