336x280(권장), 300x250(권장), 250x250, 200x200 크기의 광고 코드만 넣을 수 있습니다.
얼추 완성한 것 같아요

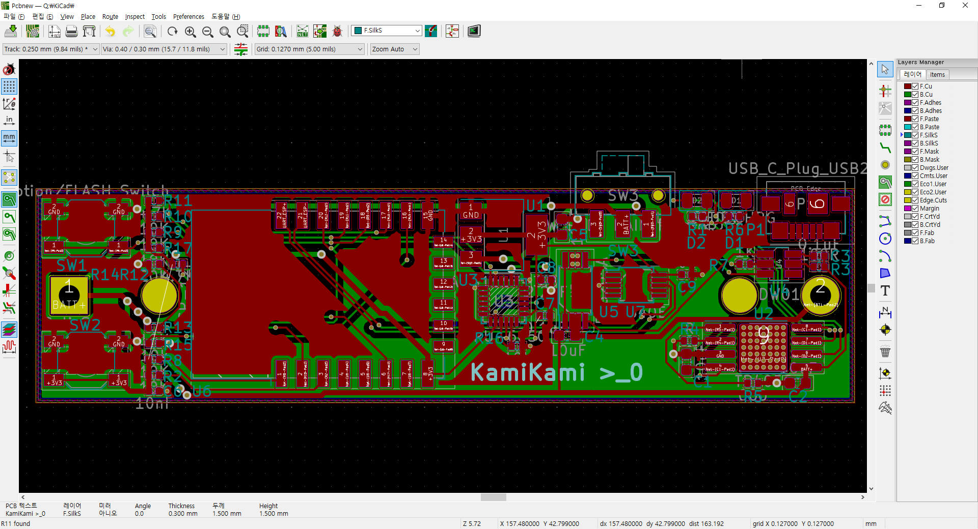
아직 아직 회로 검증도 테스트도 못해봤지만 얼추 회로도도 그린 것 같고 PCB 속에 부품들이 넉넉하게 들어가는 것도 체크했습니다.
충전부분은 TP4056으로 충전하고 BMS는 FS8205A+DW01 조합으로 구성했습니다.
TP4056 충방전 보드 중 저 셋을 같이 사용한 제품이 있어서 그대로 가져왔는데 조금 뒤에 비교해 봐야겠어요
5V USB 전원을 그대로 받아먹는 ESP 개발보드와 달리 ESP8266자체는 원래부터 3.3v를 기반으로 작동했기에 AMS1117 LDO를 사용했습니다(3.3v 고정 전압이라 추가적인 회로는 필요 없었지만 리니어 레귤레이터인 만큼 발열은 있을 것 같아요) CH340E 내부에 있는 작은 레귤레이터를 사용하려고 했는데 전압이 모자라도 매우 모자라서 새로 달았습니다.


TP4056에 발열이 심하다는 말이 있어 방열판을 추가했습니다.
오늘은 시간이 없어 여기까지만 그리도록 하겠습니다.
다음 글에서 만나요 :D
'임베디드 > SlimeVR' 카테고리의 다른 글
| SlimeVR 트래커 PCB 제작하기 11월 25일 (PCB 주문해요) (0) | 2021.11.25 |
|---|---|
| SlimeVR 트래커 PCB 제작하기 - JLCPCB SMT 로테이션 방향 맞추는 방법 (0) | 2021.11.25 |
| SlimeVR 트래커 PCB 제작하기 11월 22일 (엉망진창 LCSC 데이터베이스) (0) | 2021.11.22 |
| SlimeVR 트래커 PCB 제작하기 11월 21일 (USB3 C 포트) (0) | 2021.11.21 |
| SlimeVR 트래커 PCB 제작하기 11월 18일 - PCB 아트웍 라우팅 (0) | 2021.11.18 |