아침에 LCSC 부품 목록 보러 공홈에 들어갔는데 사이트가 터져있더군요(ㅡㅡ)
문의해보니 사이트 마이그레이션 수행중이라 일단 밥 먹고 돌아오면서 다시 열어봤더니 잘 작동하는 것 같습니다
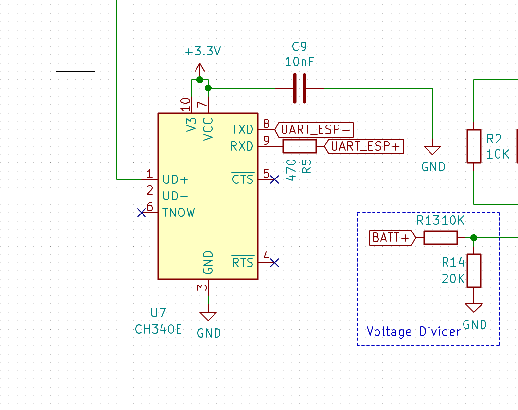
저는 돌리기 쉽고 가격 저렴한 CH340E를 사용해 보드를 제작했습니다.
PNP 파일을 만들기 위해 LCSC 라이브러리를 돌던 중 CH340G가 Basic 파트라는 걸 알고 (베이직 파트는 릴 교체비용 3달러가 없어서 좀 더 저렴하게 만들 수 있어요) 저걸로 만들어야지 하고 당장 회로를 뜯어고쳐야지 하면서 회로를 고치던 도중 내가 왜 Ch340e를 골랐는지 다시 떠올랐어요
..?
분명 Basic Part가 하나도 없어서 CH340E를 골랐는데....
다시 JLCPCB 홈페이지에 들어가서 확인해보니
CH340G는 여전히 Extended Part였습니다.
이상하다 싶어서 라이브쳇으로 문의해보니 잠시 확인하겠다고 하고 사라지시더군요
라이브쳇 문의결과 데이터베이스 업데이트에 문제가 있었던 것 같습니다.
일단 저게 Extended Part인건 확실하다고 하니 이제와서 바꾸지는 않아도 될 것 같군요
아쉽지만 그대로 써야겠습니다.
는 무슨
CH340E 재고가 2개뿐이에요
추가 입고될 것 같지도 않아요
다시 CH340G를 쓰기로 했습니다.
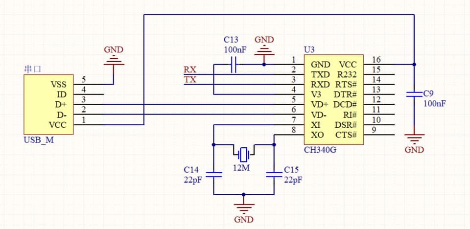
CH340G는 12MHz 외장 오실레이터를 필요로 합니다.
만약 이 제품을 쓴다면 추가비용이 들어가게 될 뿐만 아니라 더 큰 공간을 소비하고 회로 검증도 또 다시 해야할 게 뻔해요
물론 이런 불편함을 제조사가 가만히 보고 있지 않을 터이기 떄문에 같은 패키지 같은 핀맵에 오실레이터를 사용하지 않는 CH340C가 대체품으로 출시되었습니다.
재고 1개 가격두배(...) 그리고 Extended Part입니다.
글쓰다 새로고침했는데 재고가 늘었어요
오 당장 신청해야지
'임베디드 > SlimeVR' 카테고리의 다른 글
SlimeVR 트래커 PCB 제작하기 11월 25일 (PCB 주문해요) (0) | 2021.11.25 |
---|---|
SlimeVR 트래커 PCB 제작하기 - JLCPCB SMT 로테이션 방향 맞추는 방법 (0) | 2021.11.25 |
SlimeVR 트래커 PCB 제작하기 11월 21일 (USB3 C 포트) (0) | 2021.11.21 |
SlimeVR 트래커 PCB 제작하기 11월 19일 (전원부 회로 구성) (0) | 2021.11.19 |
SlimeVR 트래커 PCB 제작하기 11월 18일 - PCB 아트웍 라우팅 (0) | 2021.11.18 |